计算机网络物理层

物理层所需要的“比特流”是数字信号。一般来说,可以认为数字信号和模拟信号的区别就是数字信号只能取离散的值,也就是离散信号;而模拟信号可以取连续的值,也就是连续信号
通信方式:单工、半双工和全双工 传输类型:串行传输 & 并行传输 通信方式:同步传输 & 异步传输
物理层基本概念
码元:用一个固定时长的信号波形(数字脉冲),代表不同离散值的基本波形; 该离散值的取值个数称为码元的进制数
传输速率:码元传输速率 && 信息传输速率 码元传输速率:单位波特(Baud),与码元的进制数无关 信息传输速率:单位是比特/秒(b/s),等于(K进制)码元传输速率 * log(K)
带宽:单位是比特每秒(bps):单位时间内从网络的某一点到另一点的最高数据率
奈氏准则
在理想低通(无噪声,带宽受限)条件下,为了避免码间串扰,极限码元传输速率为2W Baud,W是信道带宽,单位是Hz。

信噪比的单位转换公式
香农定理
在带宽受限且有噪声的信道中,为了不产生误差,信息的数据传输速率有上限值:
信道的极限数据传输速率 = W*log(1+S/N)
(1) 奈氏准则是要求带宽受限的无噪声的条件下,为了避免码间串扰,码元的传输速率的上限 2 * W
(2) 香农定理是要求带宽受限的有噪声的条件下,信道的极限传输速率为W * log(1 + S/N)
(3) 如果题目有信噪比条件,则需要计算奈氏准则和香农定理并取小的一个作为上限信息传输速率
编码与调制
编码


非归零编码(NRZ):发送和接受双方难以保持同步,和反向不归零编码也是有类似缺点 归零编码(RZ):长时间处于低电平状态,但是次较方便发送方和接收方同步 反向不归零编码:在码元开始处电压翻转表示该码元是0,不翻转表示为1
曼彻斯特编码:数据传输速率只有编码(视频说是调制)速率的1/2,虽然方便同步 差分曼彻斯特编码:同样方便同步,比曼彻斯特编码更加抗干扰。
调制

模拟数据编码为数字信号
- 抽样:周期性地扫描模拟信号,把时间上连续的信号转换为时间上离散的信号;采样定理规定f(采样频率) >= 2f(信号最高频率)
- 量化:按照幅度分级采样得到的电平幅值,并将其转化为对应的数值
- 编码:把量化的结果装换为与之对应的二进制编码
模拟数据调制为模拟信号
编码与调制总结

(1)数字数据到数字信号的过程称为编码,记得常用的编码及其原理
(2)数字信号到模拟信号的过程称为调制,记得四种调制技术的原理
(3)模拟数据到模拟信号的过程也为调制
电路交换
电路交换会话持续过程中需要一直占用一整条路径

(1) 适用于数字信号和模拟信号
(2) 电路交换不提供差错控制的功能
报文交换
无需建立专用通路,数据传输的单位是报文,采用存储转发的方式 (1) 只适用于数字信号

报文即一次性要发送的数据,其大小不一
分组交换
分组交换和报文交换的工作方式基本相同,都采用存储转发的方式。主要区别在于分组交换网中

会限制所传输的数据单位的长度,也就是分组的长度,一般为128字节。发送节点会将终端传输过来的报文进行拆分成为分组,每一个分组加上一定的控制信息。分组会在接受节点进行重组。

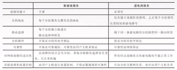
分组交换的两种方式及其区别:

在出错率较高的通信链路中,宜采用数据包服务,而不是虚电路服务
物理层的设备
四大特性:机械特性、电气特性、功能特性和规程特性。
中继器:对数字信号的再生和还原,对衰减的信号进行放大,保持与原数据相同
在下面的陈述中,网段是物理层的概念,与物理层以上的层次无关
5-4-3规则:在10M以太网中,网络总长度不得超过5个区段,4台网络延长设备(如中继器),且5个区段中只有3个区段可接网络设备,整个网络就是一个网段。也就是说:一个网段最多只能分5个子网段(区段);一个网段最多只能有4个中继器;一个网段最多只能有三个子网段(区段)含有PC/Mac。
Tips:工作在数据链路层或更高层的设备如网桥、交换机、路由器等等,由它们连接起来的两组设备仍然分别处于各自独立的物理层,是两个网段。而工作在物理层的设备如中继器、集线器等连接的两端属于同一个网段。
集线器(多口中继器):集线器从一个工作端口输入,从其它的工作端口输出再生的信号!
Misc
10BaseT:10Mbps以太网,采用曼彻斯特编码
基带传输:数字信号(基带信号) => 数字信道 宽/频带传输:数字信号 => 模拟信号 => 模拟信道
一般地,对于需要存储转发的交换网,如果报文/数据包/分组在发送过程中不相互拥塞的情况下,对于传播时延、排队时延和处理时延都只需要考虑最后一个报文/数据包/分组的情况即可。因为如果最后一个报文/数据包/分组能够成功到达接收端的情况下,我们总是假设其它报文/数据包/分组已经成功到达了接收端。所以一般的计算方法如下:
设 n 是分组的个数,p 是分组大小,k是链路数量,b是发送端的发送速率,s是中间节点的发送速率,d是每条链路的传播时延,m是每个节点的平均排队和处理时延之和:
np/b + p(k-1)/s + m(k-1) + kd
- 试比较分组交换和报文交换,并说明分组交换优越的原因:
报文交换和分组交换的原理如下:用户数据加上源地址、目的地址、长度、校验码等辅助信息后封装成PDU,发送给下一个节点。下一个节点收到后暂存报文,待线路空闲时再转发给下一个节点(所以此时该节点的发送速率影响最终的延迟,需要进行传输延迟),重复该过程直到送达目的节点。每一个PDU可单独选择到达目的节点的线路。
不同之处在于:分组交换产生的PDU的长度较短且有上限值的,而报文交换产生的PDU的长度不是固定的(可能会很大)。正是这一差别成为了分组交换独特的优点:(1) 缓冲区便于管理;(2) 分组的平均延迟更小,网络中占用的平均缓冲区更小;(3) 更易于标准化;(4) 更适用应用